MS Thesis Defense, Syeda Tuba Ali Zaidi 

Title: Exploring the Intersection of AI, Cybersecurity, Energy, and Ethics in Low and Middle-Income Countries: A Scoping Study
MS Thesis Defense: Syeda Tuba Ali Zaidi, MS Computer Science Student, IBA-SMCS
Advisor: Dr. Faisal Iradat, Assistant Professor, IBA-SMCS
External Examiners: Dr. Faraz Haider (NED) | Dr. Umar Farooq (NED)
Date: February 10, 2026 at 04:00 PM
Venue: 2nd Floor, Conference Room, Tabba Academic Block [North Wing], IBA Karachi, Main Campus

Abstract
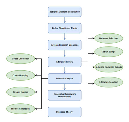
With energy systems becoming digitalized, artificial intelligence (AI) is receiving attention due to its ability to enhance efficiency, reliability, and sustainability in low- and middle-income countries (LMICs). Studies show that the literature primarily analyzes the adoption of AI as an isolated phenomenon, with little or no attention to social inclusion, ethical regulation, and cybersecurity. With use of a scoping review and thematic analysis of the literature, this thesis addresses the identified gap and creates the Responsible and Inclusive AI energy Systems Theory (RIAI-EST). The theory suggests that, long term advantages of AI within LMICs energy systems are achieved where technological capability is supported by robust cybersecurity, ethical governance, and equality, diversity, and inclusion (EDI). The results present the fact that AI is not neutral for all settings; it depends on the institutional and governance infrastructure in which it is implemented. This thesis offers useful insights to policymakers and energy institutions in regard to inclusive and sustainable energy transitions in LMICs by incorporating technical, ethical, and social perspectives.